Instance Verification Kit (IVK)
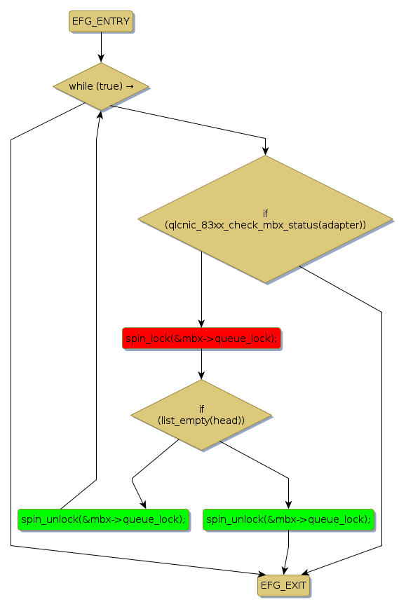
spin lock @ [110794+28+/linux-3.19-rc1/drivers/net/ethernet/qlogic/qlcnic/qlcnic_83xx_hw.c]
Instance Signature: queue_lock
|
The Matching Pair Graph:
|
|
Function Name
|
Control Flow Graph (CFG)
|
Events Flow Graph (EFG)
|
Source Correspondence
|
|
qlcnic_83xx_mailbox_worker
|
|
|
[110161+26+/linux-3.19-rc1/drivers/net/ethernet/qlogic/qlcnic/qlcnic_83xx_hw.c]
|